首页> 招标查询> 招标详情
中国医学科学院北京协和医院试剂采购院内谈判项目(2025-3)采购公告
信息来源: ******[查看]
|地区:北京
|类型:采购公告
基本信息
信息类型:采购公告
区域:北京
源发布时间:2025-10-17
项目名称:******[查看]
*符合收录标准*
正文附件下载

日    期:2025年10月17日

************有限公司办理(以下简称“采购代理机构”)。

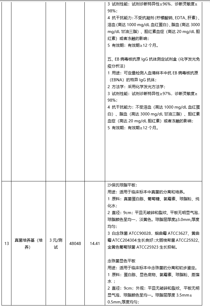
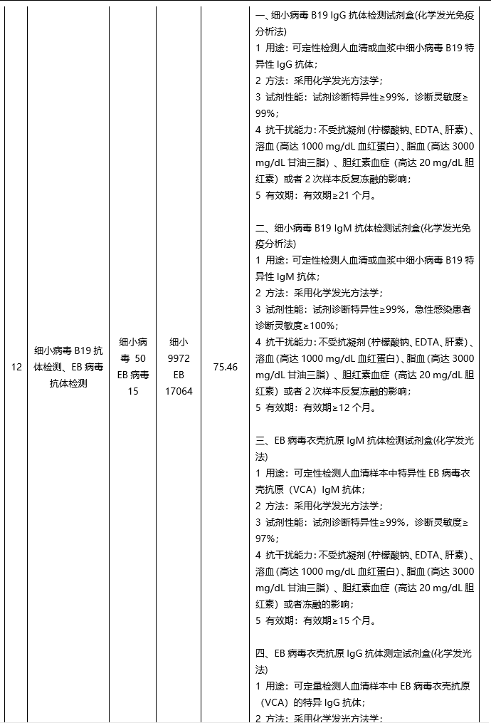
1. 采购内容:

from clipboard

from clipboard

from clipboard

from clipboard

from clipboard

from clipboard

from clipboard

from clipboard

from clipboard

from clipboard

from clipboard

from clipboard

from clipboard

from clipboard

from clipboard

注:本次采购供应商必须以包为单位进行投标响应,评标和合同授予也以包为单位。

2. 项目审批情况:本项目已获得主管部门审批,资金已落实。

3. 报名资格:

(1) 在中华人民共和国境内注册,具有独立承担民事责任的能力和经营许可,向采购人提供货物和服务的法人、其他组织或自然人。

(2) 具有良好的商业信誉和健全的财务会计制度。

(3) 具有履行合同所必需的设备和专业技术能力。

(4) 有依法缴纳税收和社会保障资金的良好记录。

(5) 近三年内(本项目投标截止期前)在经营活动中没有重大违法记录。

(6) 被“信用中国”网站(******)列入失信被执行人和重大税收违法案件当事人名单的、被“中国政府采购网”网站(******)列入政府采购严重违法失信行为记录名单(处罚期限尚未届满的)的供应商,不得参与本项目的政府采购活动。

(7) 单位负责人为同一人或者存在直接控股、管理关系的不同供应商,不得参加同一包的投标或者未划分包的同一招标项目的投标。

(8) 符合法律、行政法规规定的其他要求。

(9) 本项目不接受联合体投标。

(10) 采购项目有特殊要求的,供应商应当提供其符合特殊要求的其他资格证明文件。

4. 报名截止时间及要求:

(1)报名截止时间:2025年10月23日17:00。

(2)所有报名文件加盖供货商公章后电子扫描,采购目录需同时提供扫描件及************医院试剂采购院内谈判项目(2025-3)--包号--供货商名称”,邮件内附件标题需与邮件标题一致。经我院相关部门资格预审后,通知入围品牌。

5. 报名提供的所有文件材料均须真实有效,具体如下:

(1)采购目录(附件下载),请如实准确填写。

(2)供应商如为代理商:须提供供应商营业执照、供应商医疗器械经营许可证、生产厂家营业执照、生产厂家医疗器械生产许可证、生产厂家出具的报价产品授权书。

(3)供应商如为试剂生产厂商:须提供供应商营业执照、供应商医疗器械经营许可证、供应商医疗器械生产许可证。

(4)医疗器械注册证(试剂)。

(5)产品说明书及其它相关说明。

(6)产品报价单(实验所需主试剂、辅助试剂及相关耗材均须一并列明)。

(7)评审时小型和微型企业产品享受10%的价格折扣。监狱企业视同小型、微型企业。残疾人福利性单位视同小型、微型企业。不重复享受政策。

6. 采购人信息:

******医院

(2) 地      址:北京市东城区王府井帅府园1号

(3) 联  系  人:辛老师

(4) 电      话:010-******

7. 采购代理机构信息:

******有限公司

(2) 地      址: 北京市丰台区西营街1号通用时代中心C座912

(3) 联系人姓名:姚玮、柳勋伟

(4) 电      话:010-************

查看信息来源网站
马蜂快照:2025-10-17
收藏
免责声明

【1】凡本网注明来源:"马蜂盯标网"的所有文字、图片和音视频稿件,版权均属于马蜂盯标网,转载请必须注明马蜂盯标网,违反者本网将追究相关法律责任。

【2】本网转载并注明自其它来源的作品,是本着为读者传递更多信息之目的,并不代表本网赞同其观点或证实其内容的真实性,不承担此类作品侵权行为的直接责任及连带责任。其他媒体、网站或个人从本网转载时,必须保留本网注明的作品来源,并自负版权等法律责任。

【3】如涉及作品内容、版权等问题,请在作品发表之日起一周内与本网联系。

招标文件下载 x
绑定手机号码
10秒快速绑定,找项目快人一步
公司名称:*
姓名:*
关键词:
手机号:*
验证码:* 发送验证码 已发送(60s)

开通黄金会员,即可查看实时商机信息(30条/天)

每天提供100000+条招投标采购信息,随时掌握最新发布的商机,实时更新

开通地区选择
全国
浙江
黄金会员权益
查看信息(30条/天)
信息订阅(5组)
来源跳转验证(30次)
附件下载(部分正文涵盖)
铂金会员权益 (包含黄金会员权益)
查看信息(100次/天)
信息订阅(10组)
来源跳转验证(100次)
项目导出(100条)
附件下载(部分正文涵盖)
钻石会员权益 (包含铂金会员权益)
查看信息(无限制)
信息订阅(无限制)
来源跳转验证(无限制)
企业推荐
项目导出(1000条)
企业信息
标友圈
附件下载(部分正文涵盖)

抱歉,您当前会员等级权限不够!

此功能只对更高等级会员开放,立即提升会员等级!享受更多权益及功能

立即提升会员等级
订单创建成功,打开微信扫一扫完成付款

打开微信扫一扫完成付款

商品名称 暂无
订单编号 暂无
支付方式 微信支付
微信支付 ¥ 249
切换方式

切换到支付宝支付

购买即同意《马蜂盯标线上购买及服务协议》
公众号
马蜂盯标公众号

扫码关注公众号

小程序
马蜂盯标小程序

扫码打开小程序

APP
马蜂盯标app

扫码下载APP

客服
马蜂盯标客服

联系客服