首页> 招标查询> 招标详情
关于为【南川区鸣玉镇文化社区2、3社蔬菜基地提水工程监理服务】 公开选取【工程监理】机构的公告
信息来源: ******[查看]
|地区:重庆
|类型:采购公告
基本信息
信息类型:采购公告
区域:重庆
源发布时间:2025-10-15
项目名称:******[查看]
招标单位:******[查看]
*符合收录标准*
正文附件下载

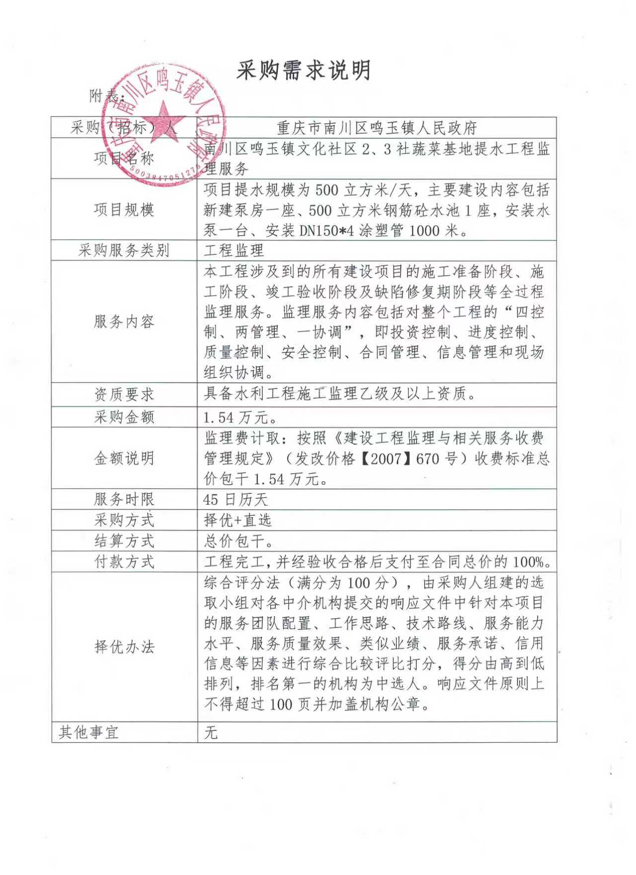
我单位在重庆市网上中介超市公开选取工程监理中介服务机构,现将相关事项公告如下:

项目名称南川区鸣玉镇文化社区2、3社蔬菜基地提水工程监理服务
采购人******人民政府
投资审批项目
工程建设项目规模投资额(828,051.95元)
是否破产业务服务项目采购
所需中介服务事项
所需服务类型工程监理
服务内容本工程涉及到的所有建设项目的施工准备阶段、施工阶段、竣工验收阶段及缺陷修复期阶段等全过程监理服务。监理服务内容包括对整个工程的“四控制、两管理、一协调”,即投资控制、进度控制、质量控制、安全控制、合同管理、信息管理和现场组织协调。
中介机构要求资质(资格)要求
资质(资格)要求说明具备水利工程施工监理乙级及以上资质。
其他要求说明
服务时限说明45日历天
服务金额¥15400.0元
金额说明监理费计取:按照《建设工程监理与相关服务收费管理规定》(发改价格【2007】670号)收费标准总价包干1.54万元。
选取方式择优直接选取
需规避机构
规避原因
选取时间2025-10-20 09:00:00 (选取时间到达后不接受报名,建议中介机构至少在选取开始半小时前完成报名。)
采购人业务咨询电话******人民政府(******
采购需求书下载鸣玉监理采购需求.jpg


2025-10-15


查看信息来源网站
马蜂快照:2025-10-15
收藏
免责声明

【1】凡本网注明来源:"马蜂盯标网"的所有文字、图片和音视频稿件,版权均属于马蜂盯标网,转载请必须注明马蜂盯标网,违反者本网将追究相关法律责任。

【2】本网转载并注明自其它来源的作品,是本着为读者传递更多信息之目的,并不代表本网赞同其观点或证实其内容的真实性,不承担此类作品侵权行为的直接责任及连带责任。其他媒体、网站或个人从本网转载时,必须保留本网注明的作品来源,并自负版权等法律责任。

【3】如涉及作品内容、版权等问题,请在作品发表之日起一周内与本网联系。

招标文件下载 x
绑定手机号码
10秒快速绑定,找项目快人一步
公司名称:*
姓名:*
关键词:
手机号:*
验证码:* 发送验证码 已发送(60s)

开通黄金会员,即可查看实时商机信息(30条/天)

每天提供100000+条招投标采购信息,随时掌握最新发布的商机,实时更新

开通地区选择
全国
浙江
黄金会员权益
查看信息(30条/天)
信息订阅(5组)
来源跳转验证(30次)
附件下载(部分正文涵盖)
铂金会员权益 (包含黄金会员权益)
查看信息(100次/天)
信息订阅(10组)
来源跳转验证(100次)
项目导出(100条)
附件下载(部分正文涵盖)
钻石会员权益 (包含铂金会员权益)
查看信息(无限制)
信息订阅(无限制)
来源跳转验证(无限制)
企业推荐
项目导出(1000条)
企业信息
附件下载(部分正文涵盖)

抱歉,您当前会员等级权限不够!

此功能只对更高等级会员开放,立即提升会员等级!享受更多权益及功能

立即提升会员等级
订单创建成功,打开微信扫一扫完成付款

打开微信扫一扫完成付款

商品名称 暂无
订单编号 暂无
支付方式 微信支付
微信支付 ¥ 249
切换方式

切换到支付宝支付

购买即同意《马蜂盯标线上购买及服务协议》
公众号
马蜂盯标公众号

扫码关注公众号

小程序
马蜂盯标小程序

扫码打开小程序

APP
马蜂盯标app

扫码下载APP

客服
马蜂盯标客服

联系客服